岳阳县工信局是企业申报质量标杆的“政策宣传员”第一时间推送申报要求与扶持政策,确保企业精准知晓红利;是“申报指导员”,提供“一对一”全流程辅导,帮企业规范完善材料、破解申报难点;是“审核把关员”,严格核查材料真实性与合规性,保障申报质量;更是“成长服务员”,后续持续提供质量提升、技术创新等支持,推动企业发挥标杆示范作用。
近日
湖南省工业和信息化厅发布了
《关于2025年度湖南省制造业质量标杆名单的公示》
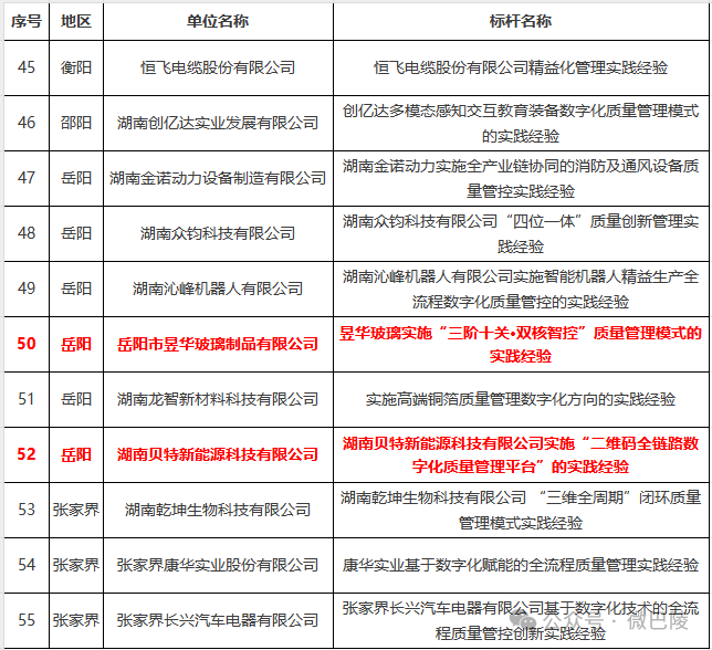
全省共83家
岳阳共6家
岳阳县两家企业
岳阳市昱华玻璃制品有限公司
湖南贝特新能源科技有限公司
名列其中


2025年湖南省制造业质量标杆入围企业名单

湖南省制造业质量标杆企业是在质量管理、标准应用、数字化管控等方面成效突出的企业。接下来,县工信局将持续发挥指导作用,优化企业服务机制,为更多县域企业加速迈上高质量发展注入动力。
岳阳市昱华玻璃制品有限公司
岳阳市昱华玻璃制品有限公司是一家集产品设计、研发、生产制造、销售及服务为一体的玻璃瓶罐制造企业。公司主要生产医药、食品及酒类等玻璃包装容器。现为国家高新技术企业、湖南省专精特新中小企业、湖南省省级企业技术中心。2025年产值达4.5亿元,年缴税2841万元。
近年来,公司将生产车间及配套设施按行业最领先的技术、工艺和装备进行全面升级改造,并对1号车间进行了“煤改气”清洁能源替代改造,将公司打造成为中国日用玻璃行业精益生产标杆企业。改造完成后,公司产品质量及市场竞争力得到了显著提升,昱华玻璃品牌已得到了行业和市场的高度认可,目前公司药用输液瓶占国内市场份额达20%以上,是“中国药用输液瓶领导者”;主导产品国内市场占有率排名第一,产品畅销全国20多个省市,部分产品出口至欧美及东南亚等10多个国家。
湖南贝特新能源科技有限公司
湖南贝特新能源科技有限公司系省级专精特新“小巨人”企业,是一家集研发、测试、生产、销售为一体的新能源电动汽车涡旋压缩机专业制造商,产品主要应用于纯电动车和混合动力等车型。公司在引进德国先进立式加工中心8台、日本车铣复合加工中心5台、美国哈挺5台、其他高端数控车床9台,及高精尖的刀具夹具和模具等,并建成智能化、自动化生产线和半自动生产线各一条,建成有电动空调及电动压缩机全性能检测试验中心。
公司现有员工100多人,其中高端专业技术人才20余人,核心成员已在压缩机或空调行业从业超过20年、主持或参与过多项国家重大科研项目,承担过多款电动压缩机或电动空调系统的开发,公司技术中心获批“湖南省企业技术中心”,公司开发的BET20、BET27、BET34C、BET45四大系列涡旋压缩机产品,研发生产的一体式电动半封闭卧式涡旋压缩机是目前国际上最先进的产品,具有体积小、重量轻、能耗低、振动小、噪声低、能效比高等特点,系一汽、长安、奇瑞、江铃、吉利、陕汽等国内主流车企供货商,与国汽(北京)汽车轻量化技术研究院、西安交通大学制冷与低温工程研究所等科研院所建立合作关系,打造产学研相结合的战略合作平台,力争在电动化、智能化和轻量化方向不断突破达到国际领先水平,力争成为中国最具竞争力和专业化的新能源产业基地之一。