当前位置:
首页
>
政务公开
>
公示公告
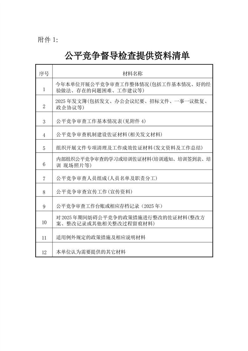
关于开展2025年岳阳县公平竞争审查督导检查的公告
来源:岳阳县市场监督管理局
2025-11-03
浏览量:
1
|
|
|
|
|