当前位置:
首页
>
政府信息公开
>
部门信息公开目录
>
县直部门信息公开
>
交通系统
>
县交通运输局
>
业务事项
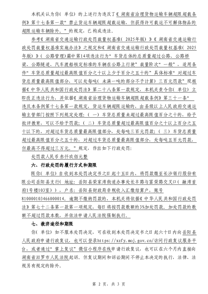
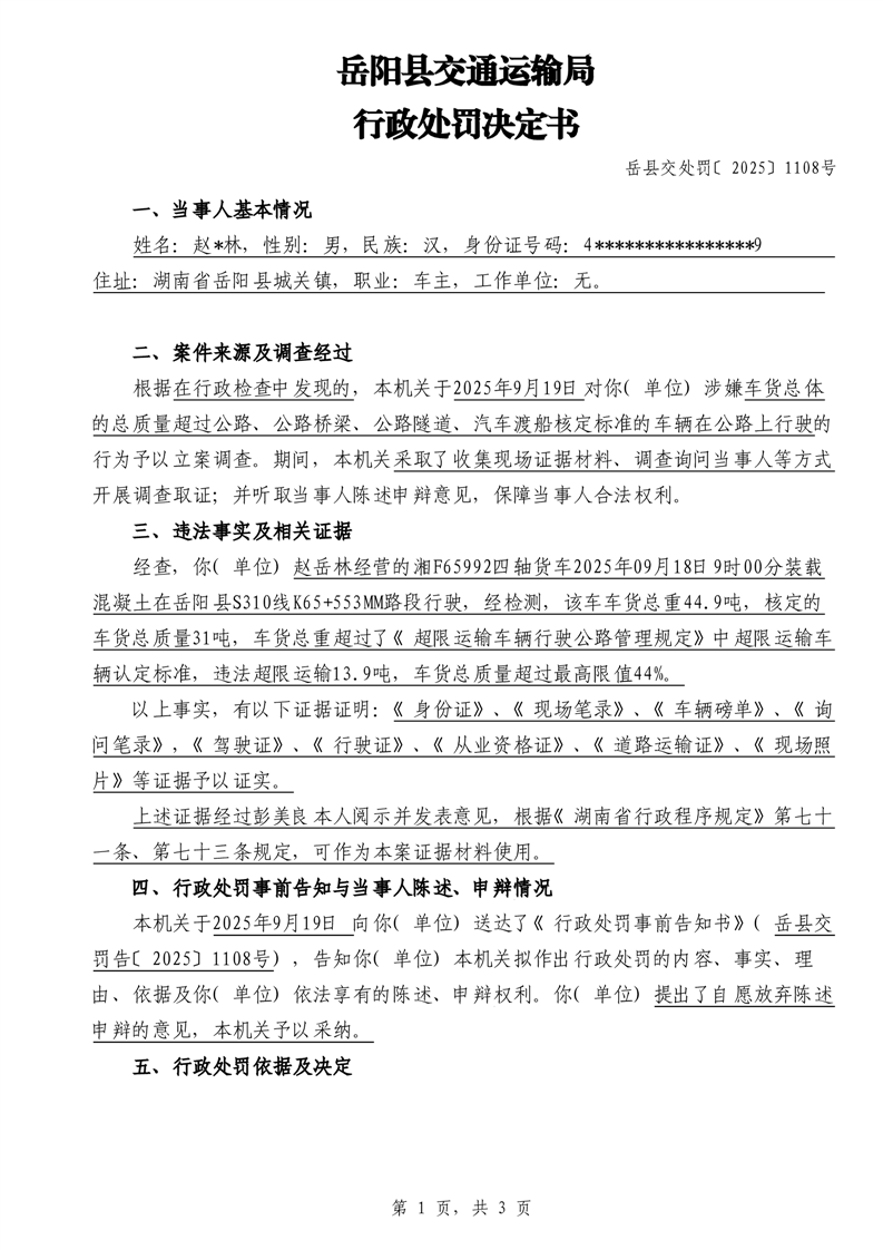
行政处罚决定书 岳县交处罚〔2025〕1108号
来源:岳阳县交通运输局
2025-10-09
浏览量:
1
|
|
|
|
|